EE 2212
Fall 2014
18 and 25
September 2014
Experiment 2:
Operational Amplifier Circuits
Report Due: 2
October
Note 1: This laboratory
extends over two weeks. I will suggest a
natural break point after Week 1 but you are encouraged to proceed at your own
pace. The laboratory will be graded on a 40-point scale with
double the values on the 20-point rubric.
This also means you are allowed a maximum of six pages not including the
cover page.
Note 2: I
will provide an overview of the two op amp SPICE models at the beginning of the
laboratories on 18 September.
PURPOSE
Week One
To implement the designs of:
Ø An inverting operational amplifier
Ø A non-inverting operational amplifier.
You
can continue into Week 2 tasks as appropriate.
You do have enough background to proceed.
Week
Two
To
implement the designs of:
Ø An active analog Low-Pass Filter (LPF)
Ø An active analog High-Pass Filter (HPF)
Ø A Wien Bridge Oscillator
GENERAL COMMENT
Run SPICE time and frequency domain programs for both circuits. Refer to Experiment 1. Use both the μA741 model in the eval.slb
library and the
linear model generic OPAMP in the
analog.slb library. Print the
waveforms of the inputs and outputs on the same set of axes. You will need the
following information from your SPICE program in order to complete this lab:
Ø
TRANSIENT analysis
for a sinusoidal input
Ø
AC analysis including
amplitude and phase as a function of frequency.
Your designs must not
incorporate series and parallel resistors to meet the voltage gain
specifications. It is more desirable to
come close with standard value components and use the exact measured numbers in
your circuit simulation.
PRELAB
FOR WEEK ONE
Ø Specify the component values to meet the indicated specifications
for Circuits 1 and 2 . You should come to the lab with a list of the components
you will need to meet the specifications. You might refer to your EE 2006 notes
and labs since you have worked with op amps in that course.
Ø Derive the voltage gain Vo/Vs for Circuit 3 using summing point constraints.
PROCEDURE
Refer to
the mA741
data sheet on the class WEB page uA741.pdf,
also on the class WEB page. Observe, you
are using the 8-pin DIP (Dual-Inline Package), second
package style from the top. Also note that the mA741 has certain requirements with respect to allowed
resistance values. All resistors in your design must be
greater than or equal to 2 kW. Do not need to include the
10 kW offset
voltage potentiometer. Use ± 12 volts for the power supplies. Verify that the polarities are correct or
you will create a classic embarrassing odor
. ![]()
Your designs
should be supported analytically and by SPICE simulation results. You should record all key oscilloscope
waveforms on your flash drive as support
for your laboratory report.
1. For Figure 1. Design and test an
inverting amplifier with a low-frequency voltage gain of 20 dB.
Ø
Start with a 1 kHz sinusoidal
input voltage. The input voltage level
is not critical as long as you do not observe clipping on your output waveform.
Ø
Experimentally verify
your design and simulation results in the time domain.
Ø
Experimentally
determine the input signal level when
“clipping” of the output waveforms occur.*
Does the simulation using a linear circuit operational amplifier show
this clipping? Explain. Compare to the simulation using the library
model in SPICE.
Ø
Measure and plot the voltage gain in
dB as a function of frequency, and q(jf), which is the phase shift as a function of frequency, through
the amplifier circuit, and compare your results with the SPICE AC
simulation. Extend your measurements to
a few tens of
kHz. Plot the results as you take your
measurements.
Ø
Reset your input
frequency to 1 kHz and
observe the transfer
characteristic. The transfer
characteristic is Vout vs. Vin. In order to see the transfer characteristic
on the digital oscilloscope, you will need to change the display to “XY”
mode. Select the “Display” key and select “XY
Display” from the menu. Switch to
“Triggered XY” mode. You may use the
scale controls to adjust the axes accordingly.
Also verify your voltage gain and phase shift measurements using the
transfer characteristic. Note the
negative slope indicative of the low frequency 180°of phase shift. Do not overdo the input voltage to observe
clipping because if your input becomes too large, you will damage
the mA741.

Figure
1 Inverting Operational Amplifier Circuit
2. For Figure 2. Design and test a non- inverting
amplifier with a low-frequency voltage gain of 20 dB.
Ø Set the input frequency to a 1 kHz sinusoidal input voltage. The input voltage level is not critical as
long as you do not clip your output waveform.
Ø Experimentally verify your design and simulation results in the
time domain.
Ø Measure 20 log|A(jf), the voltage gain in dB, |
and q(jf) and compare your results with the
SPICE AC simulation. Extend your measurements to several tens of kHz. Plot your results as you collect the data.
Ø Observe the transfer function and verify the voltage gain and low frequency
phase shift from the slope at 1 kHz.

Figure
2 Non-Inverting Operational Amplifier Circuit
3. Refer to circuit diagram given below

Figure
3 Another Inverting Operational Amplifier Circuit
(a) Derive the voltage gain Vo/Vs transfer function using summing point
constraints. This is also a good exercise in the use of
nodal analysis. This is best done as
part of your prelab.
(b) Use all 10 kW resistors. Verify
experimentally and using SPICE, the voltage gain at 1 kHz . Use both a time domain and transfer
characteristic representation of your work.
Frequency response measurements are not required.
PRELAB FOR WEEK TWO
Design the Low Pass and High
Pass Filters to meet the indicated specifications. You should come to the lab
with a list of the components you will need to meet the specifications. For the
Low-Pass Filter, the corner frequency is computed from
and the low frequency
voltage gain is given by
and for the High-Pass
Filter,
and the high frequency
voltage gain is given by
. The derivation of
the corner frequencies follows that of the passive RC filter circuits from Experiment 1 and the
class notes from Monday, 15 September.
Include the derivations in your notebook.
PROCEDURE
Refer to the mA741 data sheet. Observe, again that you
are using the 8-pin DIP. Do not need to
include the 10 kW offset
voltage potentiometer. All resistors must be at least 2 kW. Use ± 12 volts for the power supplies. Your
Low Pass and High Pass designs should be supported analytically and by SPICE
simulations. Use the library model for the mA741.
Always look at your output waveforms experimentally to insure you are
not clipping.
Explain why you will observe clipping
when you use the mA741
while performing a transient
simulation and you will not observe clipping when you use the generic op
amp model which consists of only a voltage-controlled generator.
1.
Design
and test an low-pass filter with a low-frequency voltage gain of 20 dB and a 3
dB corner frequency in the range of 3
to 5 kHz. Do not use series and parallel capacitor
combinations or series and parallel resistor combinations . Use standard values that yield a corner
frequency and voltage gain reasonably
close to the specifications. The theory
of operation were discussed during the 15 September class.
Ø Experimentally verify your design and
simulation results.
Ø For verifying low-pass filter operation,
measure 20 log|A(jf)| and q(jf) and compare your results with the SPICE AC simulation over a
similar range.

2. Design and
test a high-pass filter with a high-frequency voltage gain of 20 dB and a 3 dB
corner frequency in the range of 100 Hz to 500 Hz. Do not use series and parallel capacitor
combinations or series and parallel resistor combinations. Use standard values that yield a corner
frequency and voltage gain reasonably
close to the specifications
Ø Experimentally verify your design and
simulation results.
Ø For verifying high-pass filter operation,
measure 20 log|A(jf)| and q(jf) and compare your results with the SPICE AC simulation over a
similar range.

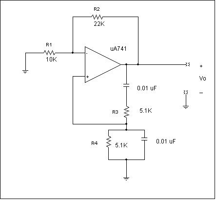
3. So far, all of the
circuits we have studied employ negative feedback. The following circuit employs positive
feedback; and as mentioned in class an audio example of positive feedback is
the “howl” observed when the microphone and speaker are not placed well in an
auditorium. Construct the following
circuit which is similar to what is shown in Figure 12.45 on page 755 of the
text. At first glance, the circuits look
different but they are the same. You are
generating a signal source, that is you are demonstrating the operation
of an oscillator.
Observe that there is no external signal generator!!!! Monitor vo(t) using your oscilloscope.
Observe there is no input signal.
This is called a Wien Bridge Oscillator. Explain why this is a useful circuit. (Note depending upon the resistor tolerances
and circuit losses, you may have to increase your value of R2 somewhat; perhaps
as high as 33 kΩ). Lead dress has
an impact on the circuit performance.
Compare the observed frequency of operation to the
equation,
and the voltage gain
required setting established by![]()
The
SPICE simulation approach is interesting and I will demonstrate this when your group
reaches that part of the lab. In a
real circuit, an oscillator starts through random noise which provides an
initial signal with the correct phase shift to obtain positive feedback . To show
this in a SPICE simulation, add an initial condition of several tenths of a
volt to each of the capacitors and then use a transient analysis that extends
for several periods of the expected frequency output. The signal growth is kind of cool to watch
during the simulation.

Some suggestions for writing
laboratory reports although not part of the rubric.

For
those of you who are “trekies” i.e. fans of the vintage Star Trek
television series and have a “smartphone”. NETFLIX has all of the original episodes
which beats my pile of vintage VHS video cassettes. I also noted an article on CNN http://www.cnn.com/2014/09/03/tech/innovation/tricorder-x-prize-finalists/index.html
that I thought was interesting. I
suppose the newly announced Apple Watch is heading in the same direction.