EE 2212
EXPERIMENT 11
13 April 2017
THE EMITTER-COUPLED PAIR
Note 1: Experiment 11 will
not be collected. I expect to see
Experiment 11 in your notebook along with your work from the semester.
Note 2: I will set up individual
10 minute meetings with each of you to review and discuss your notebooks during
lab times on Thursday, 27 April. The evaluation will use a check plus, check , check minus scale.
Note 3: The lab time on
Thursday, 20 April, is an open lab where I encourage you to fill in any missing
work and include that in your notebook. I will be available to help you if you have
any issues.
PURPOSE
Ø
The
purpose of this experiment is to characterize the properties of an emitter-coupled pair
(DC transfer characteristics and AC gain measurements).
COMPONENTS
Ø
LM3046/CA3046
transistor array. The data sheet is
posted on the class WEB page
Ø
20
kW resistors for the collector resistors which should be
reasonably well matched. Check with the
DMM.
Ø
4.7
kW resistor for the input voltage divider
Ø
47 W resistor for the input voltage divider
GENERAL INFORMATION
Ø In IC biasing networks, it is essential
that transistors be well matched and parameter variations track with
temperature. Figure 1 is a pin out of the
LM3046/CA3046 Transistor Array. Observe that you MUST connect Pin 13, the IC
substrate, to
the most negative point in the circuit or bad things happen to the IC. The most negative point is the VEE-REE
node.

Figure 1 LM3046/CA3046 NPN BJT
ARRAY
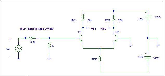
Use Figure 2 and class notes for guidance to
prepare a detailed circuit diagram.
Include pinouts for the LM3046/CA3046 npn
array. From your circuit diagram and circuit specifications, calculate the
expected important Q-point values and Adm .
DC MEASUREMENTS
Refer to the diagram and data
sheet of the LM 3046/CA3046 BJT array.
Set up the circuit in Figure 2 using Q1 and Q2 for
the emitter-coupled pair. Select a value
for REE such that the DC values for Vo1 and Vo2 are about 5 volts. Ground both the inputs of Q1 and Q2.
Measure the all Q-point voltages and currents using the DMM. Use the oscilloscope to also check for
excessive noise which may translate as a noisy dc voltage measurement. Pay particular attention to VOD.
Since the transistors and resistors are reasonably well matched, you would
expect VOD = 0 or reasonably close. If VOD is larger than
a few tens of mV, check your circuit and/or match the collector resistors
better. Lead dress and length is also
important. Be neat! Compare your Q-point values with the expected
and PSPICE simulations. In addition to
using the DMM, look for excessive noise using the scope even though you are
measuring a dc voltage.

Figure 2
TRANSFER CHARACTERISTICS
The transfer characteristics of
a circuit can be displayed using the X-Y oscilloscope inputs. The amplitude of
the input must be large enough to drive the input through the entire desired
range of operation. You are particularly interested in the VOD
versus VID characteristic. Use a low frequency sinusoid or
triangular wave as the input. From a practical viewpoint, if the input signals
are noisy because of low amplitudes, you will choose to use an input voltage
divider to provide "cleaner" waveforms. Note the 100:1 voltage divider input drive
circuit shown in Figure 2, although it
doesn’t have to be 100:1. The signal
generators have a 100 mV minimum. By
using a 100:1 external divider, you can achieve a relatively noise free signal
at the input to the BJT bases. Keep
track of the divider ratio you finally use to scale your measurement correctly.
Also observe that because the oscilloscope does not have a floating input
(i.e., one side of each of the two oscilloscope inputs are connected to ground), you will have to
measure either VO1 or VO2 and scale the final results
accordingly by a factor of 2 and also do not forget the sign (180°phase)
differences for each of the outputs.
Show that the slope of the
transfer characteristic will be equal to |Adm/2|.
Compare your results to a SPICE simulation.
DIFFERENTIAL-MODE OPERATION
Set up your input signals, use
1 kHz, so that the output is reasonably linear. You will need some level of
voltage division as shown in Figure 2.
Figure 2
illustrates a 100:1 divider but the actual divider value is not
critical. Use the oscilloscope and DMM
to measure the differential-mode voltage gain. Compare your results to your
calculations and a SPICE simulation. Include the effect of
a non-infinite Early voltage to improve your analysis and simulation accuracy.
A bit of EE humor.


