EE 2212
Spring 2017
2 February 2017
Experiment 3: Additional
Operational Amplifier Circuits
LAB SCHEDULING:
Ø Use lab time, 2
February, to complete Experiment 2. Some
of you may have already completed Experiment 2.
Ø The Experiment 2
Lab Report is due on Thursday, 9 February.
Ø Start Experiment 3
and realize that you will have additional time on 9 February to complete
Experiment 3. The Experiment 3 Lab
Report is due on Thursday, 16 February.
Ø Experiment 2 will be evaluated using
the 20-Point rubric. Note that the cover
page plus three additional pages limit must be observed.
Ø Experiment 3 will be evaluated using
the 40-Point rubric. Note that the cover
page plus six additional pages limit must be observed.
Ø FYI. Experiment 4 on 16 February will be on diodes
and applications
Purpose
To simulate
and implement
the designs of:
Ø An active analog Low-Pass Filter (LPF)
Ø An active analog High-Pass Filter (HPF)
Ø An active Band-Pass Filter (BPF)
Ø A Wien Bridge Oscillator
Ø A Phase Shift Oscillator
GENERAL COMMENT
Run SPICE
frequency domain simulations with a VAC generator programs for the LPF, HPF,
and BPF. Use the μA741 model in the eval.slb library.
You will need the following information from your SPICE program in order
to complete this lab:
Ø AC
analysis including amplitude as a function of frequency from around 10 Hz to at
least 10 kHz.
Ø Time
domain analysis is not required.
PRELAB
Use your design for the
inverting operation amplifier with a voltage gain of 14dB from Experiment 2, Figure 1.

Figure 1
Design the Low Pass and High
Pass Filters to meet the indicated specifications. You should come to the lab
with a list of the components you will need to meet the specifications. For the
Low-Pass Filter, the corner frequency is computed from
and the low frequency
voltage gain is given by
and for
the High-Pass Filter,
and the high frequency
voltage gain is given by
. The derivation of
the corner frequencies follows that of the passive RC filter circuits from
Experiment 1. We will also discuss more
at the beginning of the lab period.
Include the derivations in your notebook.
PROCEDURE
Refer to the mA741 data sheet. Observe, again that you are
using the 8-pin DIP. Do not include the
10 kW
offset voltage
potentiometer. All resistors must be at least 2 kW. Use ± 12 volts for the power supplies. Your
Low Pass and High Pass designs should be supported analytically and by SPICE
simulations. Use the library model for the mA741.
Adjust your input levels to avoid clipping.
1.
Design
and test an low-pass filter with a low-frequency voltage gain of 14 dB and a 3
dB corner frequency in the range of 2
to 4 kHz,
Figure 2. Do not use series and parallel capacitor combinations or series and
parallel resistor combinations . Use standard values that yield a corner frequency and voltage
gain reasonably close to the specifications.
Ø Experimentally verify your design and
simulation results.
Ø For verifying low-pass filter operation,
measure 20 log|A(jf)| and compare your results
with the SPICE AC simulation over a similar range.

Figure 2 Low Pass Filter
2. Design and
test a high-pass filter, Figure 3 with a high-frequency voltage gain of 14 dB
and a 3 dB corner frequency in the range of 50 Hz to 200 Hz. Do not use series and parallel capacitor
combinations or series and parallel resistor combinations. Use standard values that yield a corner frequency and voltage
gain reasonably close to the specifications
Ø Experimentally verify your design and
simulation results.
Ø For verifying high-pass filter operation,
measure 20 log|A(jf)| and compare your results
with the SPICE AC simulation over a similar range.

Figure 3 High Pass Filter
3. Band Pass Filter
Ø Now
cascade the output of the HPF with the LPF and note the band pass
characteristic. Measure 20 log|A(jf)| and compare your results with the SPICE AC simulation
over a similar range.


Figure 4
Band Pass Filter
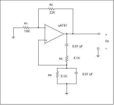
3. Wien-Bridge Oscillator
So far, all of the
circuits we have studied employ negative feedback. The following circuit employs positive
feedback; and as mentioned in class, an audio example of positive feedback
is the “howl” observed when the microphone and speaker are not placed well in
an auditorium and you have constructive (additive) signals. Construct the following circuit which is
similar to what is shown in Figure 12.43 on page 741 of the text. At first glance, the circuits look different
but they are the same. You are generating
a signal source, that is you are demonstrating the
operation of an oscillator. Observe that
there is no external signal generator!!!!
Monitor vo(t) using your oscilloscope.
Observe there is no input signal.
This is called a Wien Bridge Oscillator. Explain why this is a useful circuit. (Note depending upon the resistor tolerances
and circuit losses, you may have to increase your value of R2 somewhat; perhaps
as high as 33 kΩ). Lead dress has
an impact on the circuit performance.
Compare the observed frequency of operation to the equation,
and the voltage gain
required setting established by
.
The
SPICE simulation approach is interesting and I will demonstrate this when your
group reaches that part of the lab. In
a real circuit, an oscillator starts through random noise which provides an
initial signal with the correct phase shift to obtain positive feedback . To show
this in a SPICE simulation, add an initial condition of several tenths of a
volt to each of the capacitors as an initial condition and then use a transient
analysis that extends for several periods of the expected frequency
output. The exponential signal growth is
kind of cool (at least I think so) to watch during the simulation.

Wien
Bridge Oscillator
4. Phase-Shift Oscillator
Construct the following circuit
similar (but not exactly like) to what is shown in Figure 12.45
on page 742 of the text. Monitor Vo using
your oscilloscope. Observe there is no
input signal. This is called a Phase Shift Oscillator. Explain why this is a useful circuit. (Note depending upon the resistor tolerances,
you may have to increase your value of R1 or reduce the value of R2 to increase
the gain). Compare the observed frequency of operation to the equation,
and the voltage gain required setting
established by
. As with the Wien Bridge oscillator SPICE
simulation, add
an initial condition of several tenths of volts to each of the capacitors and
then use a transient analysis that extends
for several periods of the expected frequency output. Again, it is interesting and fun to watch the
signal growth as a function of time.

Phase-Shift Oscillator
Do
you believe this explanation or the one claiming the WEB originated as a spin-off of a U.S.
Department of Defense ARPANET project?

Time to start thinking
about out of EE technical electives registration for next semester.


Also UROP
