­­­­­EE 2212

SPRING  SEMESTER 2013

Stanley G. Burns

UPDATED:  16 May 2013

 

SyllabusEE2212Spring2013.htm 

 

LabInfo.docx 

 

SelfIntroduction.doc

 

QuizZero.docx

 

ProblemSet1.htm  Due: Wednesday 30 January.

 

High-k_Metal_Gate_animation_640X480.wmv  Support For 25 January Class

 

Experiment1RCNetworks.htm  Experiment For Thursday, 31 January

 

uA741.pdf  and 741signetics.jpg  Support For Classes Starting 1 February and Experiments 2 and 3.  

 

ProblemSet2.htm  Due:  Wednesday, 6 February.

 

Experiment2OperationalAmplifierCircuits.htm  Experiment for 7 and 14 February

 

ProblemSet3.htm  Due:  Wednesday, 13 February

 

Conductivity.JPG  PeriodicTable.JPG  PeriodicTableTextChapter2.jpeg HydrogenAtom.JPG  Silicon.jpeg  IntrinsicSilicon.JPG   Mobility.JPG IntrinsicCarrierConcentrationTextChapter2.jpeg IntrinsicCarrierConcentration.JPG  IntrinsicCarrierDensities.JPG Solecon.JPG  IonizationEnergy.JPG

 

https://www.google.com/search?q=crystal+lattice&hl=en&tbo=d&rls=com.microsoft:en-us:IE-Address&rlz=1I7GGLL_en&source=lnms&tbm=isch&sa=X&ei=Q6sBUdSuI8bs2QWwpoDoBA&ved=0CAoQ_AUoAA&biw=1337&bih=832

These Above Documents Will Be Used To Support Chapter 2 Topics

 

DonorDopedSilicon.JPG AcceptorDopedSilicon.JPG  Hazards.JPG ProcessOverall.JPG  To Support 13 February Class And Chapter 2 Topics

 

1N400XDataSheetPage1.JPG  1N400XDataSheetPage2.JPG  1N400XCap.JPG  DiodeSPICEModel.jpg  Hyperdiode1.JPG  HyperDiode2.JPG 

 

ProblemSet4.htm  Due:  Wednesday, 20 February

 

Experiment3Diodes.htm  Experiment for 21 February

 

FWBridge.JPG  ElectrolyticCapacitors.JPG  Electrochemical Double Layer Capacitor.docx  HeatSink1.JPG  HeatSink2.JPG  LargeCap1.JPG  LargeCap2.JPG  AvalancheDiode.JPG  To Support 20  and 22 February Classes

 

ProblemSet5.htm  Due:  Wednesday, 27 February

 

Peltier.JPG  USB_Beverage_Cooler[1].jpg  AvalancheDiode.JPG       DiodeGates.docx     Photonics1.jpeg  Catalog1.JPG   LED1.JPG  LED2.JPG  SolarConstantInformation.docx  SolarPanel1.JPG  Poster.ppt To Support Classes Week Of 25 February-1 March

 

http://www.safehomeproducts.com/shp2/product/koolatron-thermoelectric-cooler-krusader-52-qt/coolers-and-warmers-ice-chest-and-thermoelectric/2198/2198.aspx 

 

LEDLights.jpeg  WhiteLED1.jpeg  WhiteLED2.jpeg  WhiteLED3.jpeg  To Support 1 March Class

 

Experiment4AdditionalDiodeCircuits.htm  Experiment For 28 February and 7 March

 

ProblemSet6.htm  Due: Wednesday, 6 March

 

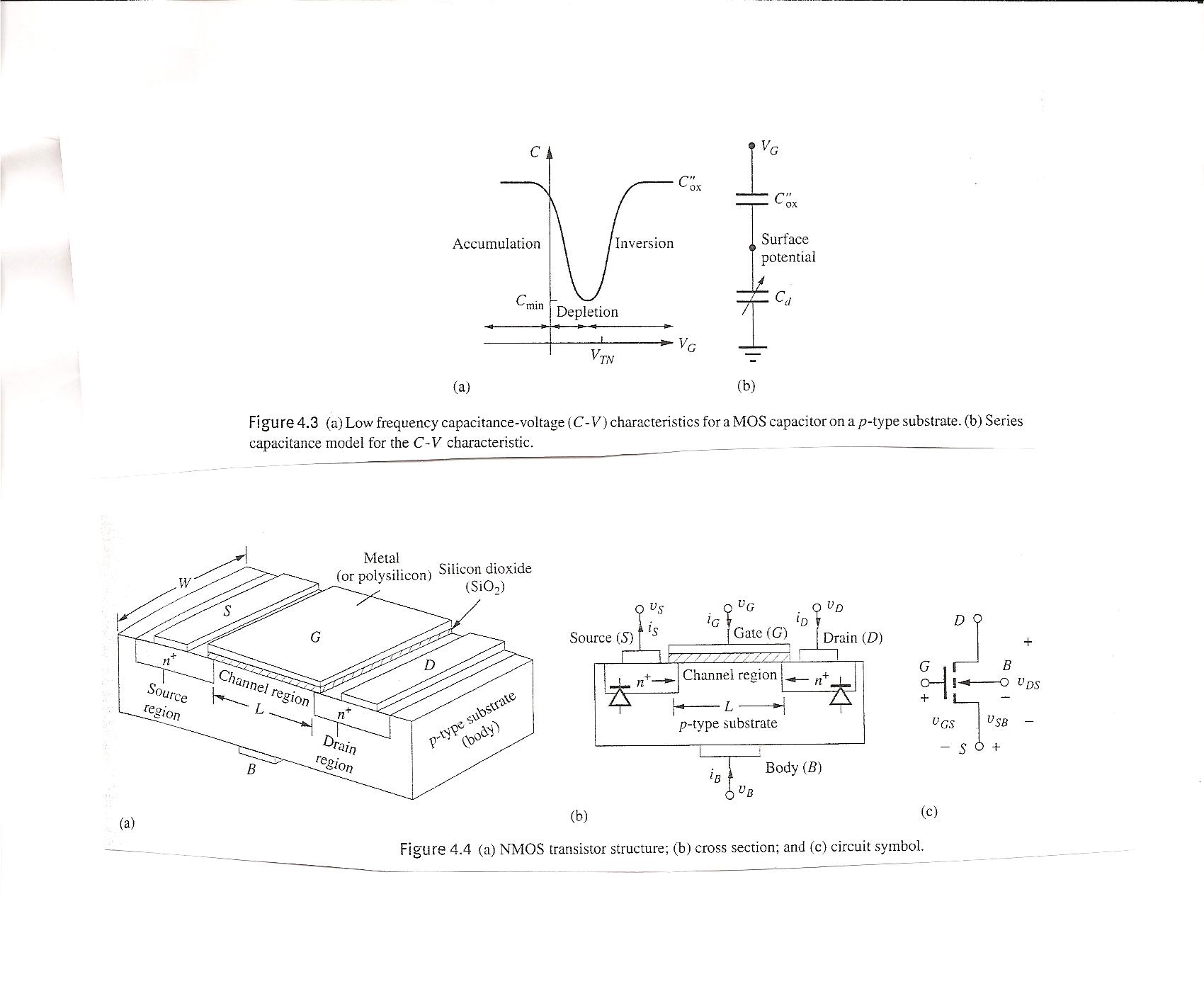
FETChapter4Support.pdf  FETFamilyTree.jpeg  FETSymbolsTextAndMore.docx  FET1.JPG  FET2.JPG  FET3.JPG  To Support 1 March and into Week of March 4-8 Classes

 

Figure4Pt4.docx  FETFigure4.5.jpeg  FETFigure4.6.jpeg  FETFigure4.9.jpeg  ThresholdVoltageChart.JPG     FETNMOSSummary.jpeg  FETPMOSSummary.jpeg  FETEquationSummary.docx  FETSPICENr1.docx  FETSPICENr2.docx  To Support Classes March and Week of 11-15 March

 

CD4007-tiDataSheet.pdf  To Support FET Laboratories

 

ProblemSet7.htm  Due: Friday, 15 March (Note change from a Wednesday)

 

Experiment5MOS.htm  To Support Laboratories 14 and 28 March and 4 April.

 

ProblemSet8.htm  Due:  Wednesday, 3 April

 

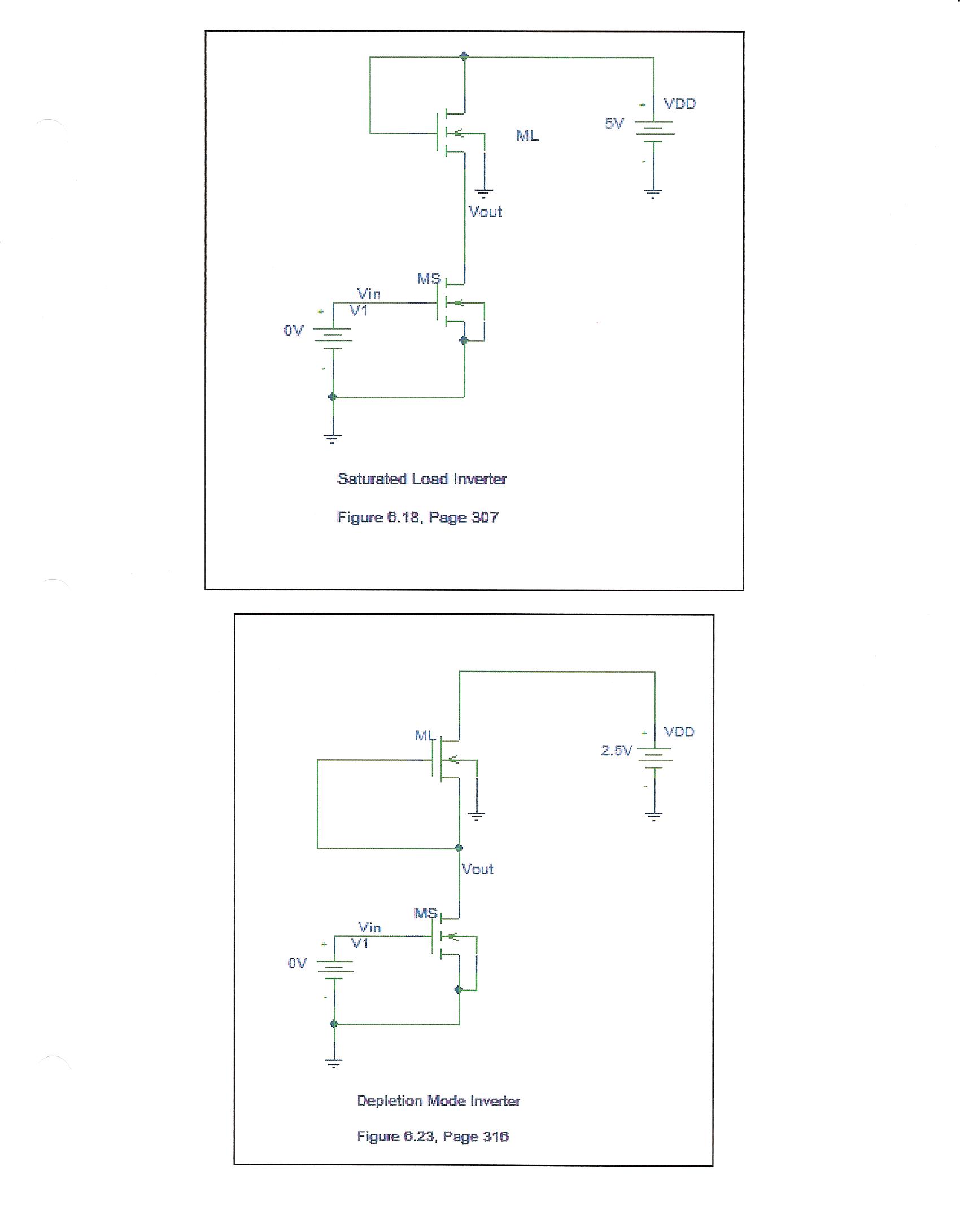
Figure4.12DepletionMode.jpg  Figure4.24.jpeg    NMOSInverterTopologies.jpeg    NMOSDepletionModeInverter.jpeg  NMOSDepletionModeInverterWaveforms.jpeg   NMOSEnhancementModeInverter.jpeg  CMOS1.JPG  CMOS2.JPG  CMOS3.JPG    To Support Classes 27, 29 March and 1 April.

 

FlashMemory.jpeg  Inkjet.JPG  CCD1.JPG  CCD2.JPG  LCD1.JPG     TFT1.JPG  TFT2.JPG  TFT3.JPG  TFT4.JPG  Display1.JPG Display2.JPG  Display3.JPG  Display4.JPG  To Support Classes 1 and 3 April

 

BJT1Figure5.1.JPG  BJT2Figure5.2And5.3.JPG  BJTCurrentTransport.JPG  BJTEnergyBand.JPG BJTSPICEModel.jpeg  2N2222.pdf  2N2222More.pdf  2N3904.pdf  2N3906.pdf   BJTRegionsOfOperation.jpeg To Support Classes 3, 5, and 8 April and Experiment 6.

 

ProblemSet9.htm  Due:  Wednesday, 10 April

 

Experiment6BJT.htm  Experiment for 11 April. 

 

ProblemSet10.htm Due:  Friday, 19 April (Note Change In Date!)

 

Experiment7CurrentSoucesAndEmitterCoupledPair.htm  and LM3046NationalSemiconductor.pdf To Support Laboratories 18 and 25 April.

 

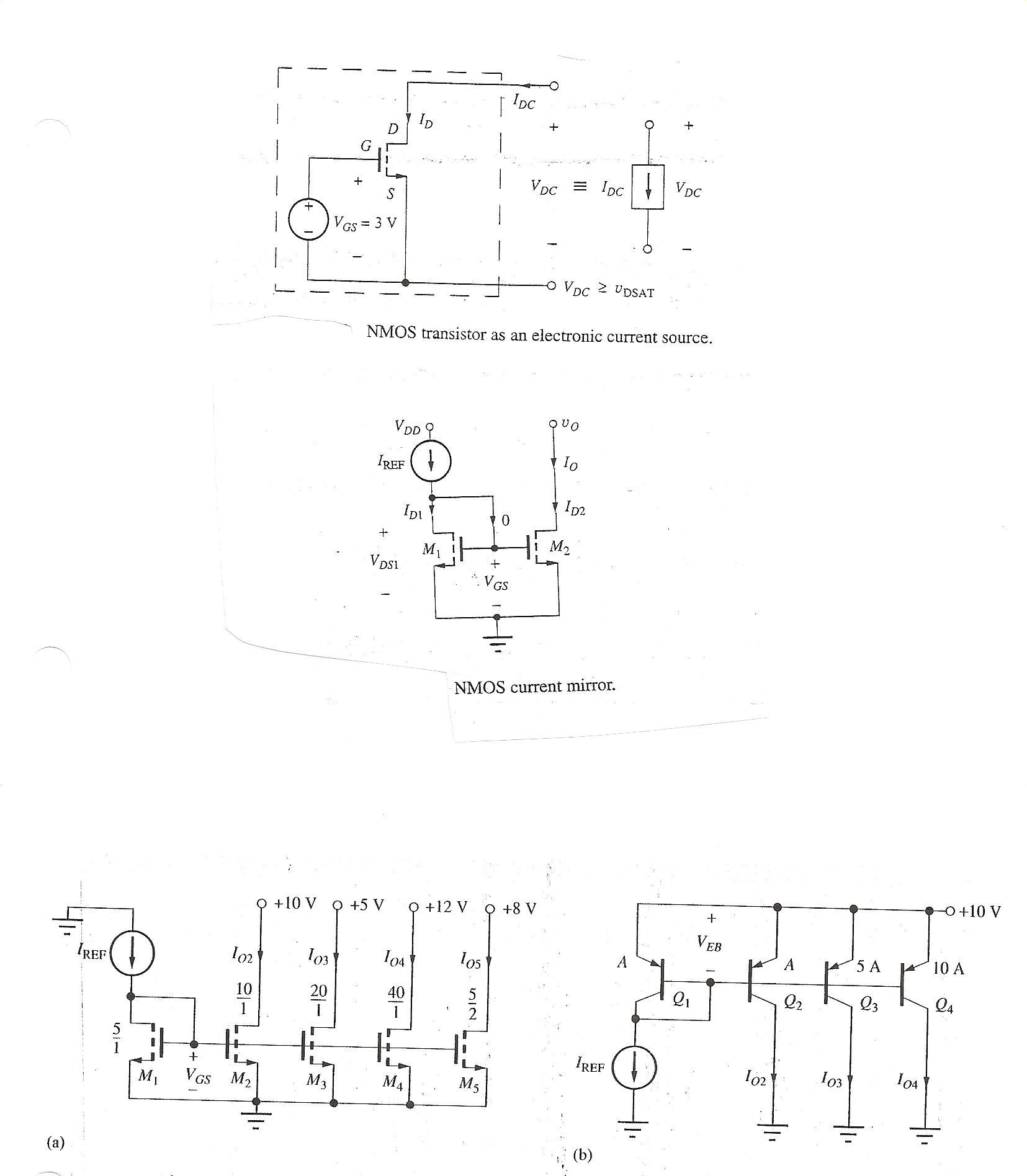
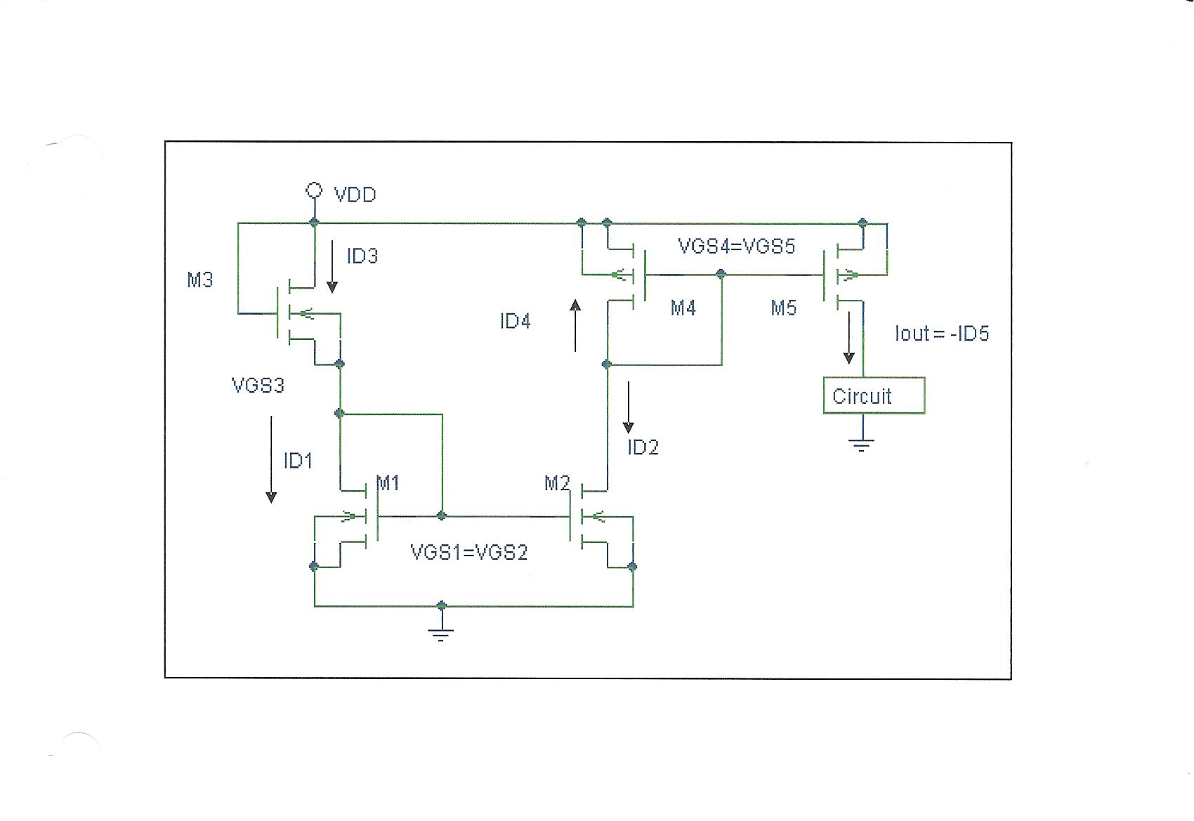
CurrentSourcesBasic.JPG  CurrentSourceMirrors.JPG  DiffPair1.JPG  DiffPair2.JPG  EC1.jpeg  EC2.jpeg  EC3.jpeg   ActiveLoad1.JPG  ActiveLoad1 - Copy.JPG  ActiveLoad2.JPG  ActiveLoad2 - Copy.JPGTo Support Classes 17 April through 29 April

 

ProblemSet11.htm  Due:  Wednesday, 24 April

 

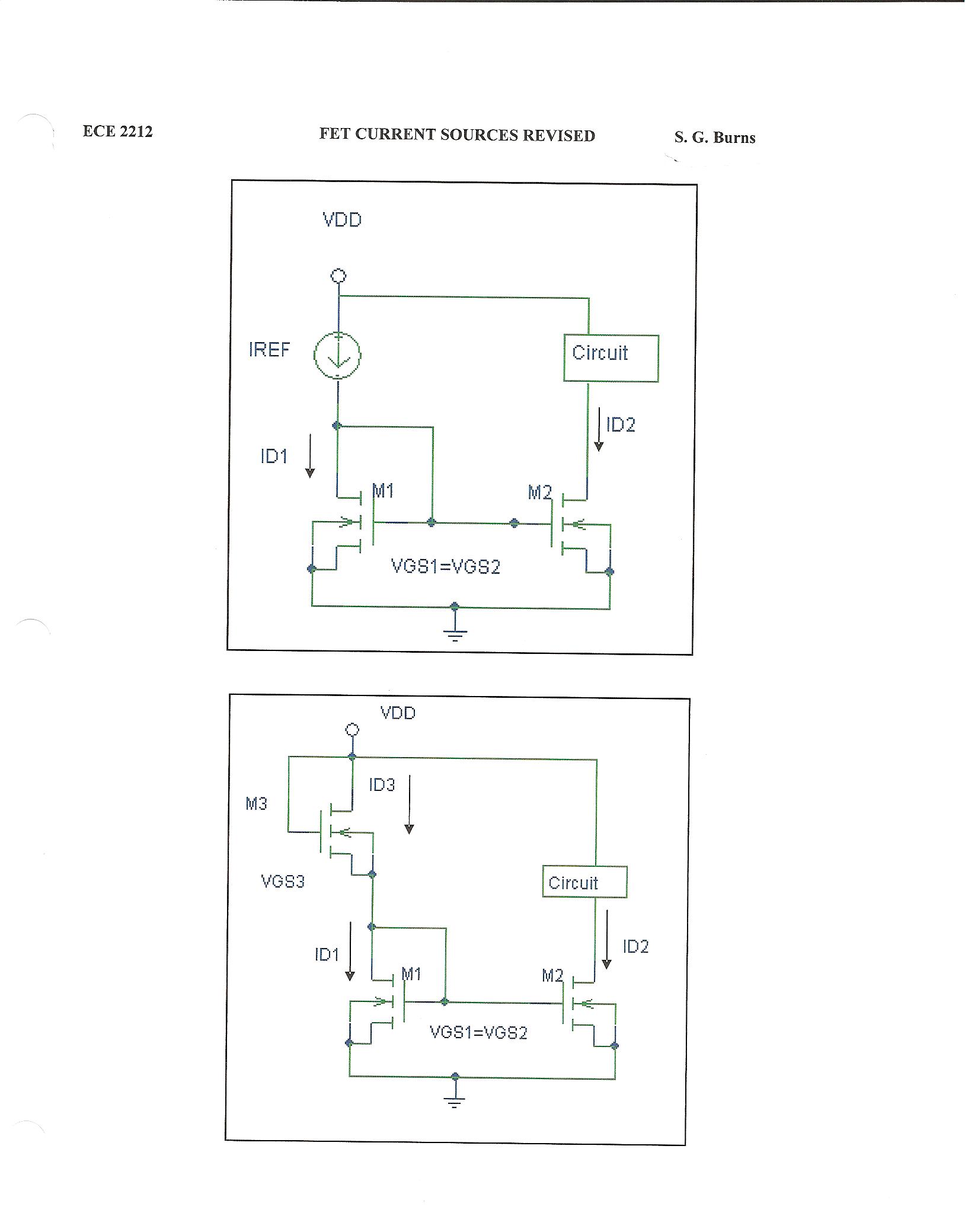
MOSCurrentSource.JPG  MOSCurrentSource2.JPG  StabilizedCurrrentSource.JPG  To Support 22 April Class

 

QUIZ11.doc  To Support 26 April Class

 

ProblemSet12.htm  Due:  Wednesday, 1 May

 

QUIZ12.doc  To Support 3 May Class Discussion

 

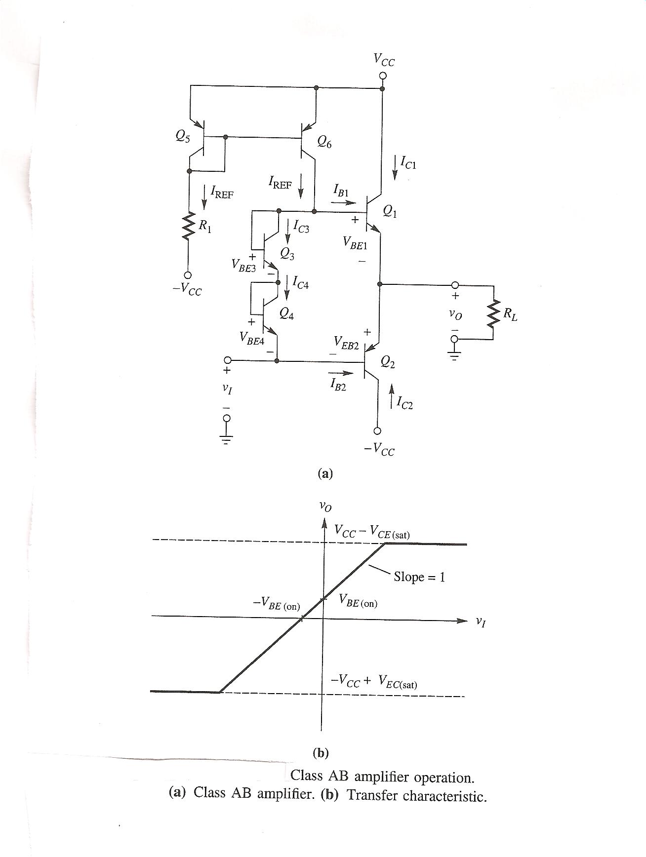
BiMOSCA3130.pdf    ClassBNr1.JPG  ClassBNr2.JPG  ClassAB.JPG  ClassABFor741.jpeg  ClassD1.JPG  ClassD2.JPG  ClassD3.JPG  ClassD4.JPG  ClassD5.JPG  ClassD6.JPG  ClassD7.JPG  To Support Classes 29 April Through 6 May

 

http://electronicdesign.com/article/analog-and-mixed-signal/understanding-amplifier-operating-classes-73619?cid=ed_powernewsletter&NL=1&YM_RID=sburns@d.umn.edu   To Support Power Amplifier Discussions

 

PowerAmplifierPracticeProblems.htm  Good idea to understand and work these practice problems before the Final Exam

 

741signetics.jpg  To Support 6 May Class

 

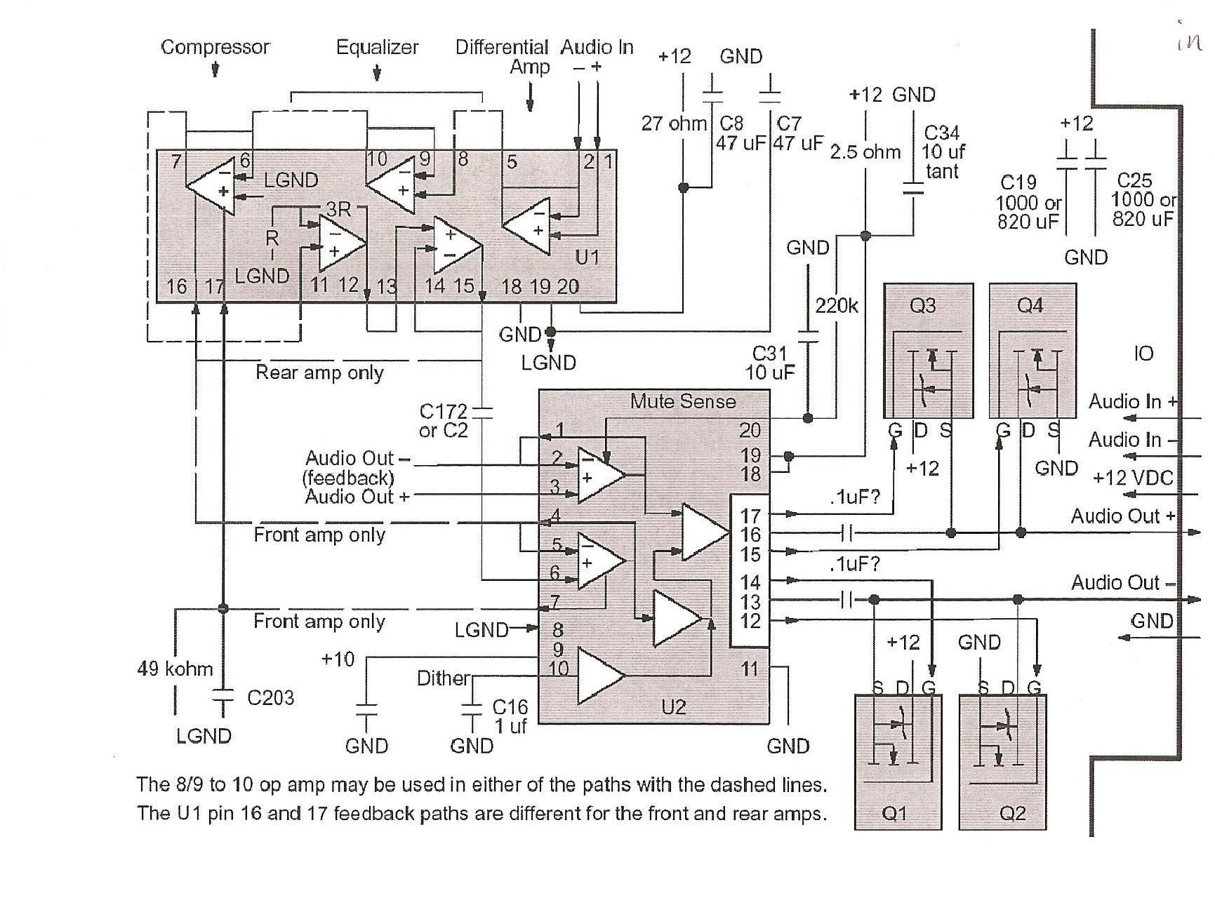
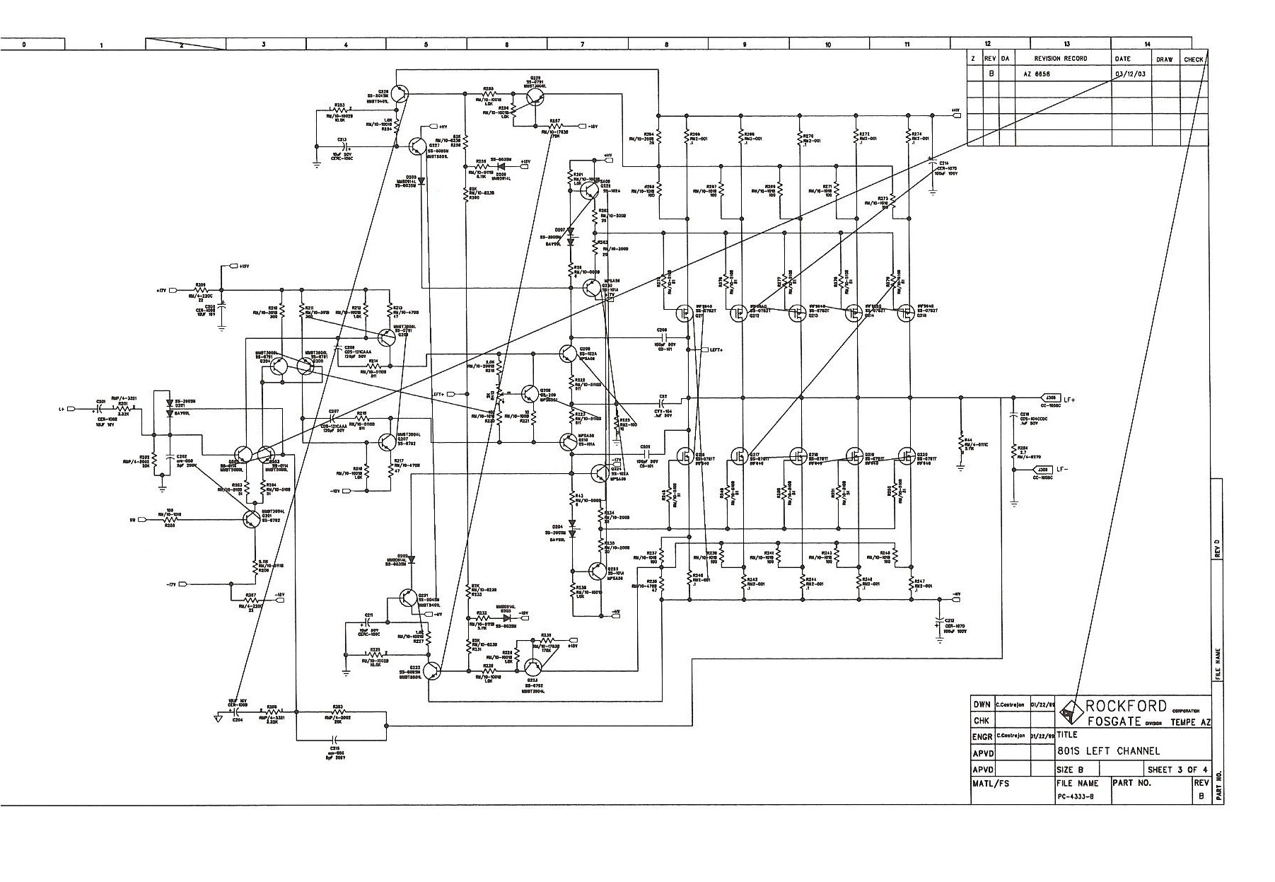
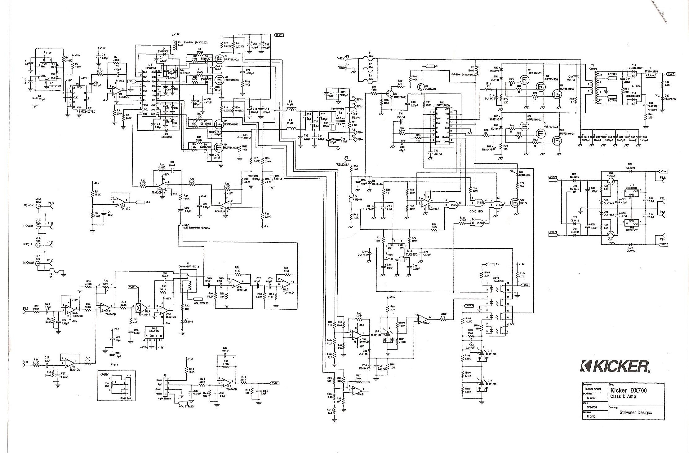
AmplifierExamples\Monoblock.jpeg  AmplifierExamples\RockfordFosgate.jpeg  AmplifierExamples\1000_1v2_MANBenKruse1.pdf  AmplifierExamples\8_13W7_MANBenKruse2.pdf  AmplifierExamples\GM-D8500M_OwnersManual1023NickHamilton.pdf   AmplifierExamples\KickerClassDNr1.jpeg   AmplifierExamples\KickerClassDNr2.jpeg   AmplifierExamples\TeamSubwooferCodyNascene2.jpeg  AmplifierExamples\TeamSubwooferCodyNascene2A.jpeg  AmplifierExamples\TeamSubwooferCodyNascene3.jpeg  AmplifierExamples\PioneerBJT.jpeg  AmplifierExamples\CarAmp1.jpeg  AmplifierExamples\CarAmp2.jpeg  AmplifierExamples\NationalSemiICs.jpeg  To Support 6 and 8 May Classes

 

IEEEMeetingNotice15May.jpeg  FYI

 

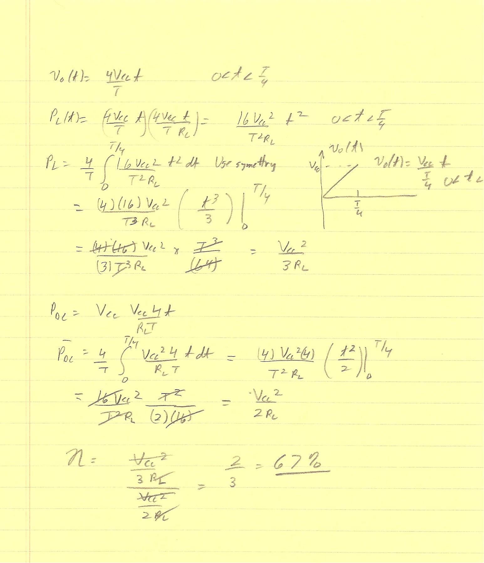
EfficiencyExampleTriangularWave.jpeg  To Support Power Amplifier Practice Problems

 

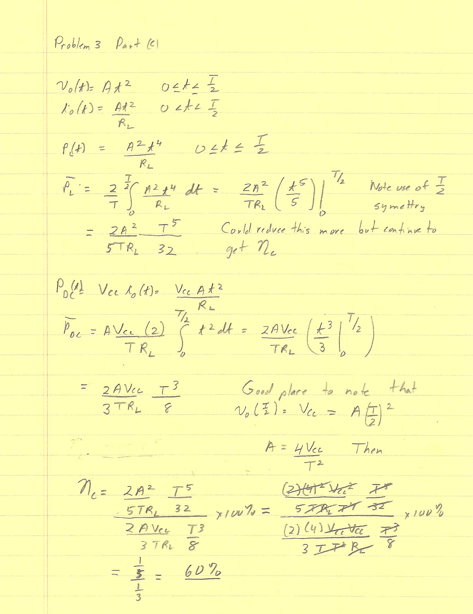
FinalExamProblem3Solution.jpeg  FYI

 

FinalExamPartOneSolutions.jpeg  FinalExamPartTwoSolutions.jpeg  FYI